RTS juice processing plant

Flow diagram of juice processing setup

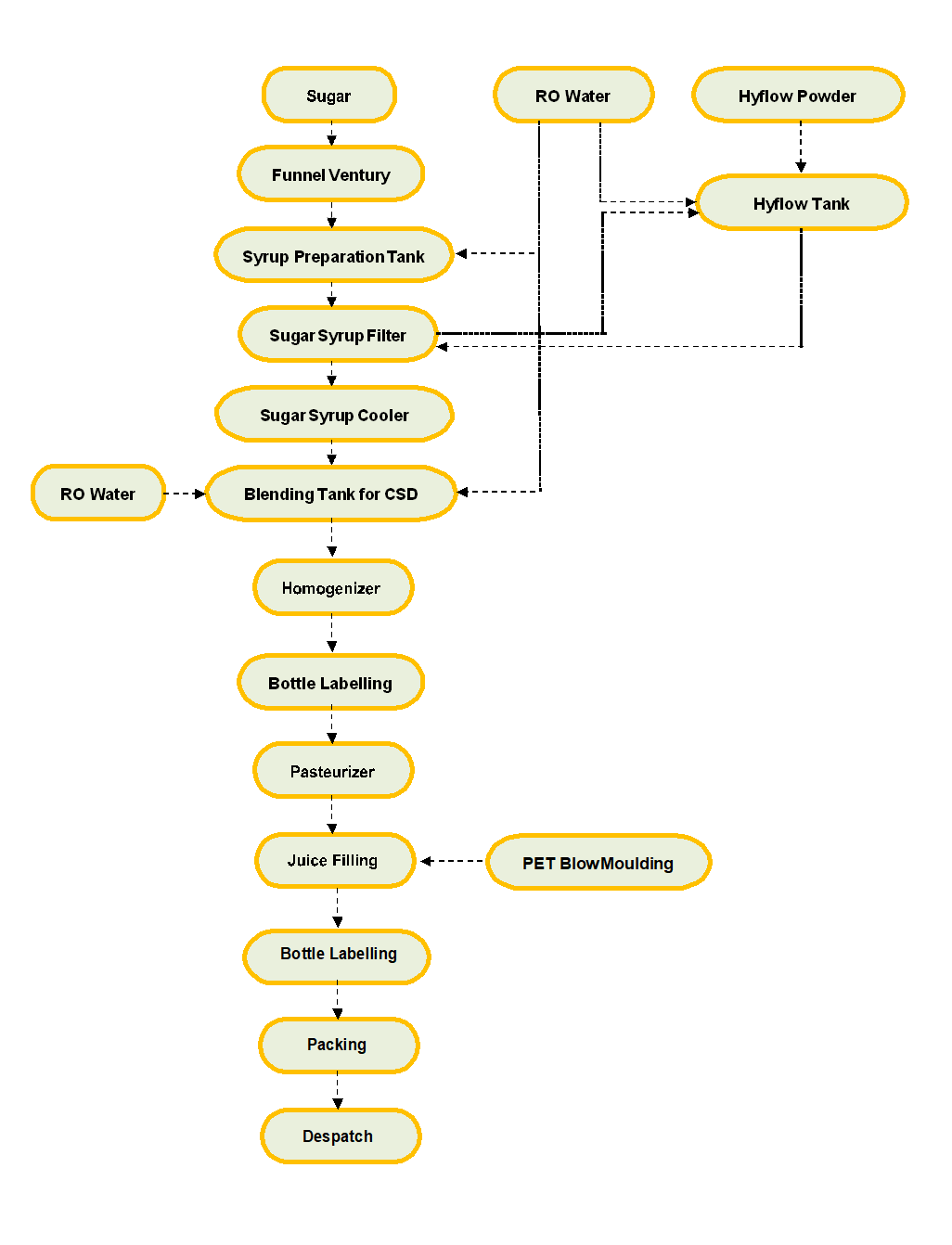
Sugar Syrup processing

SUGAR SYRUP PREPARATION SECTION

To make sugar syrup, start by dissolving sugar in heated water to achieve a 65 Brix concentration. After dissolving, filter the syrup to remove any impurities and then cool it down. Once cooled, transfer the syrup to the Ready Sugar Syrup storage tank. From this tank, transfer the syrup to the Blending tanks as needed.
You can add pulp to the ready-to-serve processing unit using bag-in- barrels, cans, or a pulp processing unit. The pulp is loaded into a hopper and then moved to the blending section.

PULP UNLOADING SECTION

BEVERAGE BLENDING SECTION

In the blending section, mix RO water, sugar syrup, fruit pulp, and additives. Stir the mixture thoroughly and then homogenize it to ensure a smooth, uniform, and stable texture. Store the homogenized beverage in the homogenized juice storage tank. From there, the product goes through a sterilizer for warm filling and then to the PET bottle filling machine.
Before filling, pasteurize or sterilize the beverage to eliminate any biological agents such as bacteria or fungi. Use heat exchangers designed for hot filling PET bottles, ensuring the product is held for 45 seconds before moving to the filling section.

HIGH PRESSURE HOMOGENIZER

SKID MOUNTED TUBULAR PASTURIZER (AUTOMATIC PLC BASED)

Before filling the product, external biological agents, bacteria, or fungi that may have entered or been present in the product in the process will be eliminated by pasteurizing or sterilizing through plate, tubular, spiral flow, or scratched surface-type heat exchangers, which are designed for hot filling in PET bottles and pasteurizing fruit-based beverages and holding for 45 seconds . before being sent to the filling section
In this section, the beverage will be blended with the addition of RO water, sugar syrup, fruit pulp, additives, etc. The beverage blend will be stirred and then homogenized and stored in a homogenized juice storage tank. From the homogenized storage tank, the product will be passed through sterilizers for warm fill, which can be connected to the PET bottle filling machine. 

BEVERAGE BLENDING SECTION

c sgu

AUTOMATIC CIP SYSTEM

The system is largely automated, with some manual operations required. The CIP solution heating temperature is controlled automatically, and the water level in the tank is also managed automatically. However, you need to manually open the tank valves for both supply and return. Liquid flow diversion to the correct tanks happens automatically. Keep the recirculation valve open until the temperature reaches the desired level. Additionally, an operation timer will shut off the pump when the preset time is reached.