Brief Introduction
Orange
& citrus fruits originated in southern asia & spread
gradually. To have in a citrus fruit & orange processing we are
leading supplier in asia as well as globally. Reliable, high-yield
citrus extractors, juicers, and finishers — creating
exceptional-quality products — for profit- and sustainability-minded
processors.
For you this means we know how to make transforming oranges, lemons, limes, and all their kin into tasty, refreshing products. Plus, we’ve got all the citrus processing equipment you’ll need – from start to finish – for smooth operations, cost effective production, and the highest-quality juices, pulps, purees and more.
For you this means we know how to make transforming oranges, lemons, limes, and all their kin into tasty, refreshing products. Plus, we’ve got all the citrus processing equipment you’ll need – from start to finish – for smooth operations, cost effective production, and the highest-quality juices, pulps, purees and more.
While our
Citrus Extractor is the celebrity at the center of any citrus
processing system, Koldpack has solutions for:
- Fruit storage, receiving and handling
- Juice room equipment
- Citrus pulp processing
- Not-from-concentrate production
- Frozen concentrated juice production
- Peel/waste processing
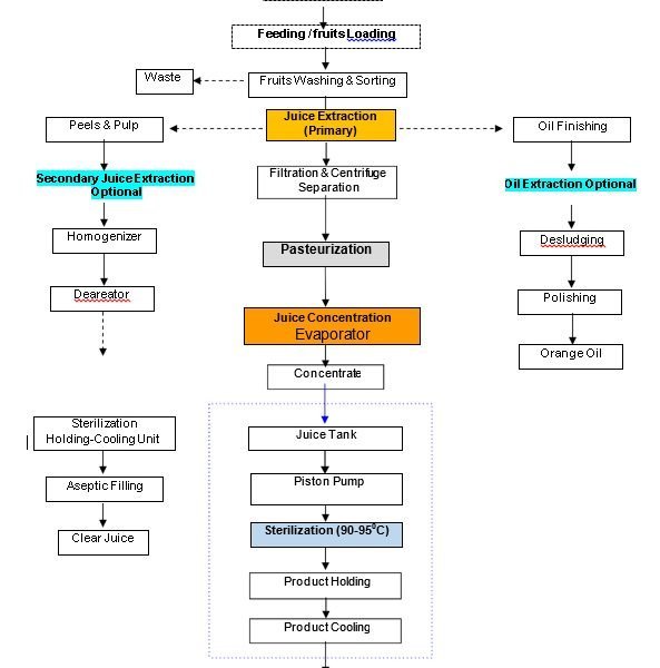
Fruit storage receiving & handling
The
fruit storage & receiving section is used to
handle & clean raw fruits which include below
processes: Fruit unloading
- Transfer system & brush washing
- Fruit grading & sizing
- Fruit feeding
Citrus juice extraction unit
Fruit
delivered from the tilted feed belt conveyor is fed
into the extraction cups singly. Fruit drops into a
stationary lower cup which automatically centers and
positions it for extraction. AS the fruit is pressed
into the strainer tube where the juice and juice
cells are instantaneously separated from the seeds
and section membrane. As a result, only pure juice
and juice cells are discharged into the juice
manifold.
Fruit
delivered from the tilted feed belt conveyor is fed
into the extraction cups singly. Fruit drops into a
stationary lower cup which automatically centers and
positions it for extraction. AS the fruit is pressed
into the strainer tube where the juice and juice
cells are instantaneously separated from the seeds
and section membrane. As a result, only pure juice
and juice cells are discharged into the juice
manifold.
Citrus juice extraction unit
Finishing & evaporation
Fishing
is process of efficiently removing pulp and/or juice
sacs from the juice by using stainless steel screens
with small perforations.
After fishing the product is thermally accelerated evaporates for a short time to maintain fresh aroma of juice.
After fishing the product is thermally accelerated evaporates for a short time to maintain fresh aroma of juice.
Juice cooling & aseptic filling
The
concentrated juice leaving the evaporator is
delivered to a standardizing and refrigerating
system prior to filling. In the heat exchanger the
juice is cooled down to a very low temperature by
means of glycol water supplied by a chilling unit.
After that the concentrated juice is accurately and reliably filled into drums by means of a fully automatic or semi-automatic controlled system with preset weight scales.
After that the concentrated juice is accurately and reliably filled into drums by means of a fully automatic or semi-automatic controlled system with preset weight scales.
The
concentrated juice leaving the evaporator is
delivered to a standardizing and refrigerating
system prior to filling. In the heat exchanger the
juice is cooled down to a very low temperature by
means of glycol water supplied by a chilling unit.
After that the concentrated juice is accurately and reliably filled into drums by means of a fully automatic or semi-automatic controlled system with preset weight scales.
After that the concentrated juice is accurately and reliably filled into drums by means of a fully automatic or semi-automatic controlled system with preset weight scales.
Juice cooling & aseptic filling
Peel collection & process
A
special system of screw conveyors takes the citrus
peel as well as waste pulp and membrane material to
a dedicated silo tank.
to reduce peel moisture content from the initial 82% to a final 8% specially designed peel drying system, is used.
to reduce peel moisture content from the initial 82% to a final 8% specially designed peel drying system, is used.
Peel evaporation & filling
The
air vapor mixture coming from the peel drier is
separated from the powders then conveyed.
READY Go™ “COMPACT” mono blocks are available with capacities ranging from 500 to 6000 kg/h. They are designed for the aseptic filling of 5 to 200 liter bags and can process the following products: fruit purees with or without pieces, concentrated fruit purees, and many other formulated products.
READY Go™ “COMPACT” mono blocks are available with capacities ranging from 500 to 6000 kg/h. They are designed for the aseptic filling of 5 to 200 liter bags and can process the following products: fruit purees with or without pieces, concentrated fruit purees, and many other formulated products.
The
air vapor mixture coming from the peel drier is
separated from the powders then conveyed.
READY Go™ “COMPACT” mono blocks are available with capacities ranging from 500 to 6000 kg/h. They are designed for the aseptic filling of 5 to 200 liter bags and can process the following products: fruit purees with or without pieces, concentrated fruit purees, and many other formulated products.
READY Go™ “COMPACT” mono blocks are available with capacities ranging from 500 to 6000 kg/h. They are designed for the aseptic filling of 5 to 200 liter bags and can process the following products: fruit purees with or without pieces, concentrated fruit purees, and many other formulated products.
Peel evaporation & filling